CS2103/T 2026 Jan-Apr
  • Schedule
    • Full Timeline
    • Week 1 [Mon, Jan 12th]
    • Week 2 [Mon, Jan 19th]
    • Week 3 [Mon, Jan 26th]
    • Week 4 [Mon, Feb 2nd]
    • Week 5 [Mon, Feb 9th]
    • Week 6 [Mon, Feb 16th]
    • Week 7 [Mon, Mar 2nd]
    • Week 8 [Mon, Mar 9th]
    • Week 9 [Mon, Mar 16th]
    •   ├ Week 9: Admin
    •   ├ Week 9: Topics
    •   ├ Week 9: Project
    •   └ Week 9: Tutorial
    • Week 10 [Mon, Mar 23rd]
    • Week 11 [Mon, Mar 30th]
    • Week 12 [Mon, Apr 6th]
    • Week 13 [Mon, Apr 13th]
  • Textbook
  • Admin Info
    • Course Overview
    • Using this Website  1
    • Course Expectations  2
    • Course Structure
      • Course Briefing Videos  3
      • Weekly Schedule  3
      • Weekly Briefings  3
      • Tutorials  2
    • Instructors  4
    • Textbooks  2
    • Programming Language  2
    • Standards/Conventions  2
    • Individual Project (iP)
      • iP (Individual Project): Overview  2
      • iP: Week 2  2
      • iP: Week 3  2
      • iP: Week 4  2
      • iP: Week 5  2
      • iP: Week 6  1
      • iP: Week 7  4
      • iP: Week 8  1
      • iP: Grading  2
    • Team Project (tP)
      • tP (team project): Overview  2
      • tP: Expectations  2
      • tP: Timeline  3
      • tP: Constraints  2
      • tP: Forming Teams  2
      • tP Week 3: Kickoff  2
      • tP Week 4: Set Direction  3
      • tP Week 5: Gather Requirements  2
      • tP Week 6: Define the MVP  2
      • tP Week 7: Practice Iteration → v1.1  2
      • tP Week 8: First Feature Increment → v1.2  3
      • tP Week 9: MVP → v1.3  2
      • tP Week 10: Alpha Version → v1.4  2
      • tP Week 11: Release Candidate → v1.5  2
      • tP Week 12: Extra Week for v1.5  3
      • tP Week 13: Public Release → v1.6  2
      • tP: Deliverables  2
      • tP: Practical Exam Dry Run  2
      • tP: Practical Exam  2
      • tP: Grading  2
      • tP: Supervision/Guidance  2
    • Peer Evaluations  2
    • Tools  3
    • Exams  2
    • Participation Marks  2
    • Grade Breakdown  2
    • Appendices
      • Apdx A: Course Principles  4
      • Apdx B: Course Policies  1
      • Apdx C: FAQ  1
      • Apdx D: Getting Help  2
      • Apdx E: Using GitHub  1
      • Apdx F: Handling Team Issues  4
      • Apdx G: Troubleshooting Tips  4
      • Apdx H: Tips from Past Students  4
  • Dashboards
    • Participation dashboard
    • Forum Dashboard

    •  iP dashboards:
    • iP Progress Dashboard
    • iP Comments dashboard
    • iP Code Dashboard

    •  tP dashboards:
    • tP Progress Dashboard
    • tP Comments Dashboard
    • tP Code Dashboard
    • tP Code Dashboard (Functional Code Only)
    • tP Code Dashboard (Feature Freeze Period Only)
  • Project Links
       Individual Project (iP):
    • Individual Project Info
    • iP Upstream Repo
    • iP Showcase
    • iP Progress Dashboard
    • iP Comments dashboard
    • iP Code Dashboard

    •  Team Project (tP):
    • Team Project Info
    • tP Upstream Repo (AB3)
    • Team List
    • tP Progress Dashboard
    • tP Comments Dashboard
    • tP Code Dashboard
    • tP Code Dashboard (Functional Code Only)
    • tP Code Dashboard (Feature Freeze Period Only)
  • Forum
  • Other Links
    • Report Bugs
    • Forum
    • Instructors
    • Announcements
    • Files (handouts, submissions etc.)
    • Tutorial Schedule
    • Git-Mastery Website
    • Java Coding Standard
    • Git Conventions
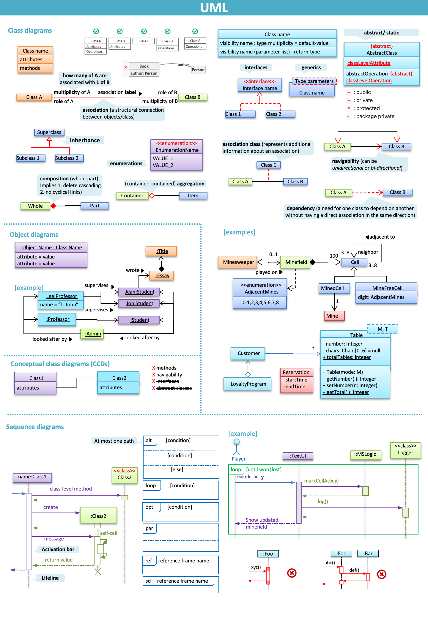
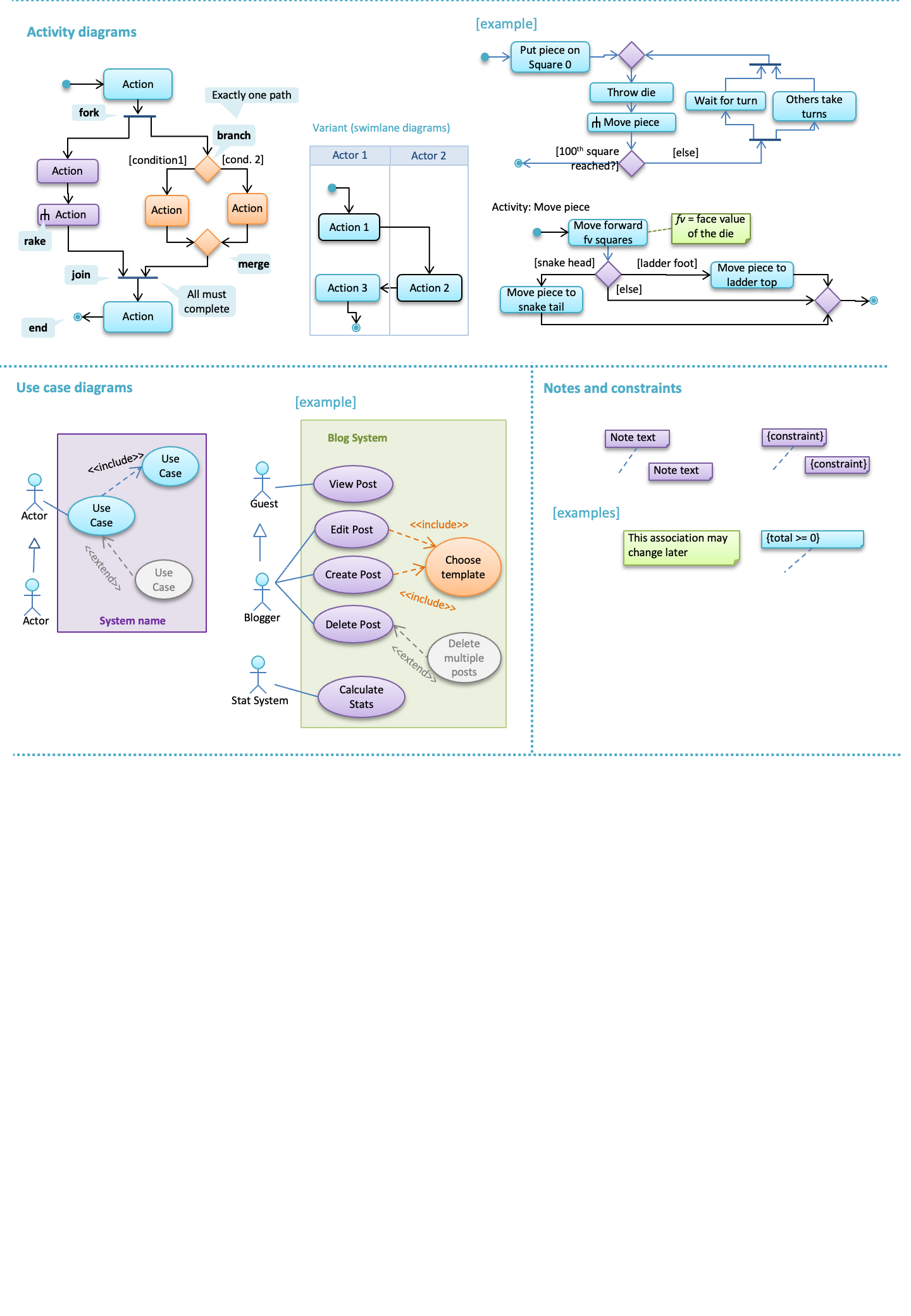
    • UML Reference Sheet
    • Exam Reference Sheet
[Powered by MarkBind 6.3.1, generated on Fri, 13 Mar 2026, 18:48:21 GMT+8]